2023年11月7日
教育部会
特別支援学校・地域の相談支援窓口についての資料
教育部会の活動目的の一つは、「学校間(市と県、小・中・高)の連携、および教育と福祉の連携を深めると共に、地域ごとに児童・生徒を支えていくための仕組みづくりを行う」ことです。
そのための活動として、令和3~4年度には「教育と福祉の連携に関するアンケート調査」を行い、連携の実態や課題をまとめました。
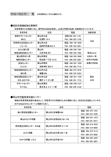
そこでみえてきた、「どこに連絡をしたらいいのかわからない」「どんなことをしてくれるのかわからない」といった疑問を解決するため、令和5年度は特別支援学校の一覧、特別支援教育コーディネーターについて、相談支援窓口の広報に取り組んできました。
児童・生徒に対し、よりきめ細やかな支援が行えるよう、それぞれの窓口や役割を知るためのツールとしてご活用ください。
【PDFデータはこちら】
【データ画像】
◯特別支援学校 連絡先一覧
◯特別支援学校の特別支援教育コーディネーターについて
◯地域の相談支援の窓口一覧
