2019年5月30日
福祉サービス部会
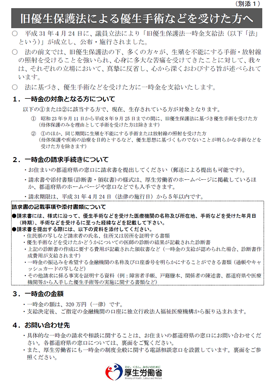
旧優生保護法に基づく優生手術等を受けた者に対する一時金の支給等について
「旧優生保護法に基づく優生手術等を受けた者に対する一時金の支給等に関する法律」が成立しました。
旧優生保護法に基づく優生手術等を受けた者に対する一時金の支給等に関する法律については、議員立法により平成31年4月24日に国会で成立し、公布・施行されました。
一時金の支給については、こちらの岡山市ホームページをご覧ください。
旧優生保護法とは
旧優生保護法は、優生思想の下、不良な子孫の出生を防止するとともに、母性の生命健康を保護することを目的として、昭和23年に議員立法により成立しました。
旧優生保護法の下では、本人の同意によらない不妊手術は約1万6500件、同意のあるもののうち遺伝性疾患等を理由とするものを含めれば約2万5000件の不妊手術が行われました。
旧優生保護法は平成8年に議員立法により母体保護法に改正され、遺伝性疾患の防止のための手術や人工妊娠中絶に関する規定が削除されました。
厚生労働省リーフレット
